⏳ 沉淀池区域

学校层次差异下高中表白墙内容生态对比研究

第 1 页
第 1 页
第 2 页
第 2 页
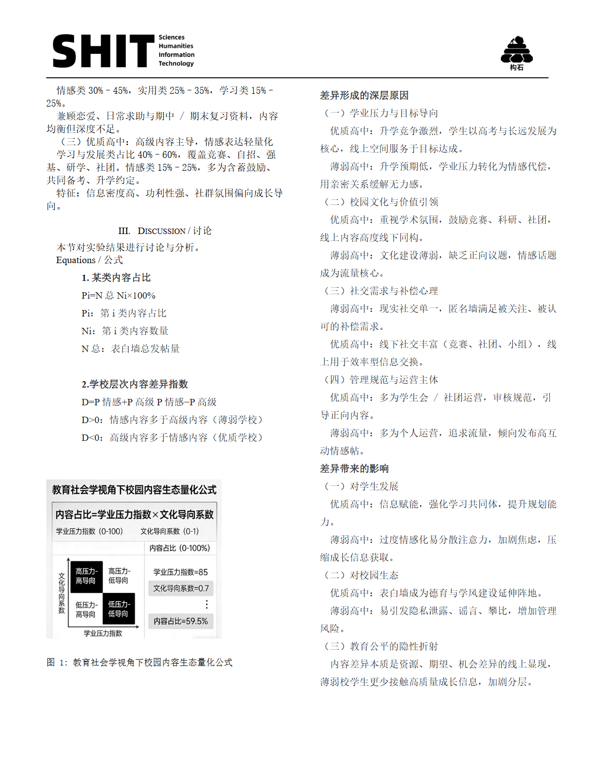
第 3 页
第 3 页
共 3 页 | 文章ID: 7f5b15f0-411b-4832-a704-860a186f7df7 | ⏳ 沉淀池精华沉淀