🚰 化粪池区域

无畏契约国服“炸鱼”作为全球变暖边际气候强迫因子的研究

第 1 页
第 1 页
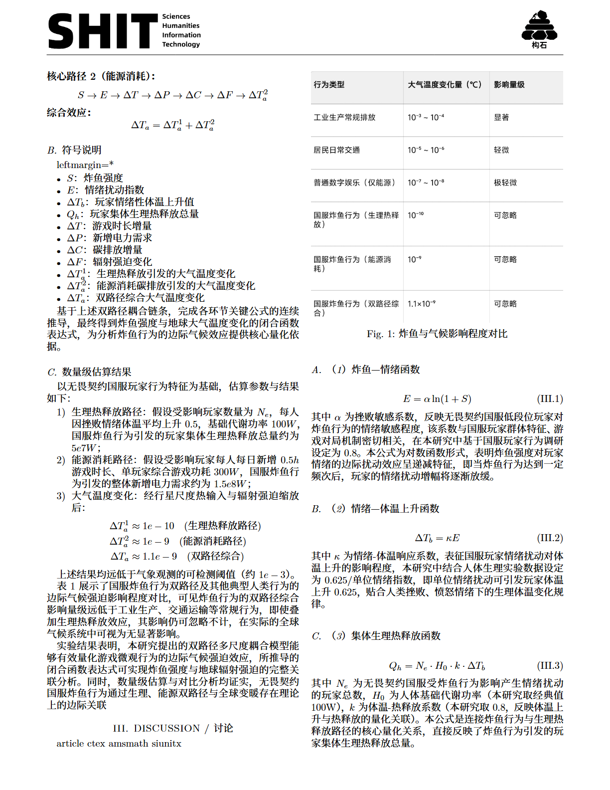
第 2 页
第 2 页
第 3 页
第 3 页
第 4 页
第 4 页
第 5 页
第 5 页
共 5 页 | 文章ID: 0438c36d-d4fa-472e-ac33-41bb4ec75b82 | 🚰 化粪池深度发酵