🚰 化粪池区域

“反正裸考不如弃考”:教资0基础考生的弃考决策博弈与沉没成本效应分析

第 1 页
第 1 页
第 2 页
第 2 页
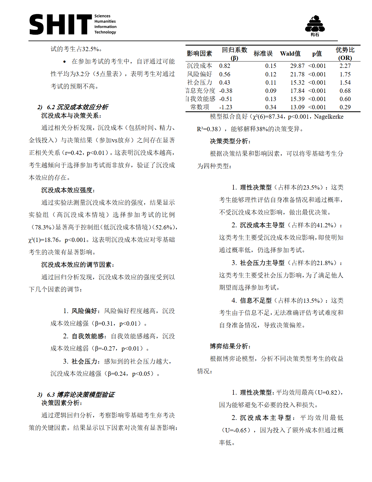
第 3 页
第 3 页
第 4 页
第 4 页
第 5 页
第 5 页
第 6 页
第 6 页
第 7 页
第 7 页
第 8 页
第 8 页
第 9 页
第 9 页
第 10 页
第 10 页
第 11 页
第 11 页
第 12 页
第 12 页
第 13 页
第 13 页
第 14 页
第 14 页
第 15 页
第 15 页
共 15 页 | 文章ID: 23d7736f-ea10-4e8d-8075-83cd4d768b0c | 🚰 化粪池深度发酵