🚰 化粪池区域

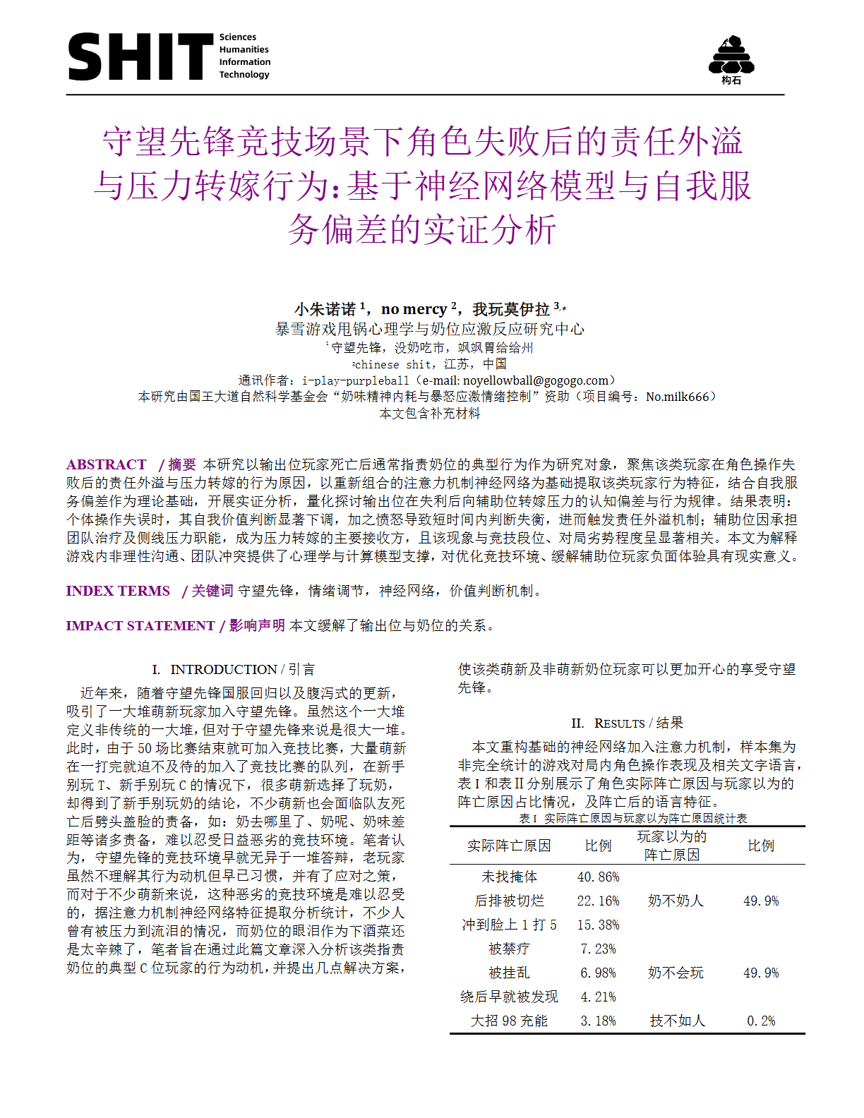
守望先锋竞技场景下角色失败后的责任外溢与压力转嫁行为:基于神经网络模型与自我服务偏差的实证分析

作者: 小朱诺诺
提交时间: 2026/3/4
分类: 纯享整活
学科: 交叉 / INTERDISCIPLINARY
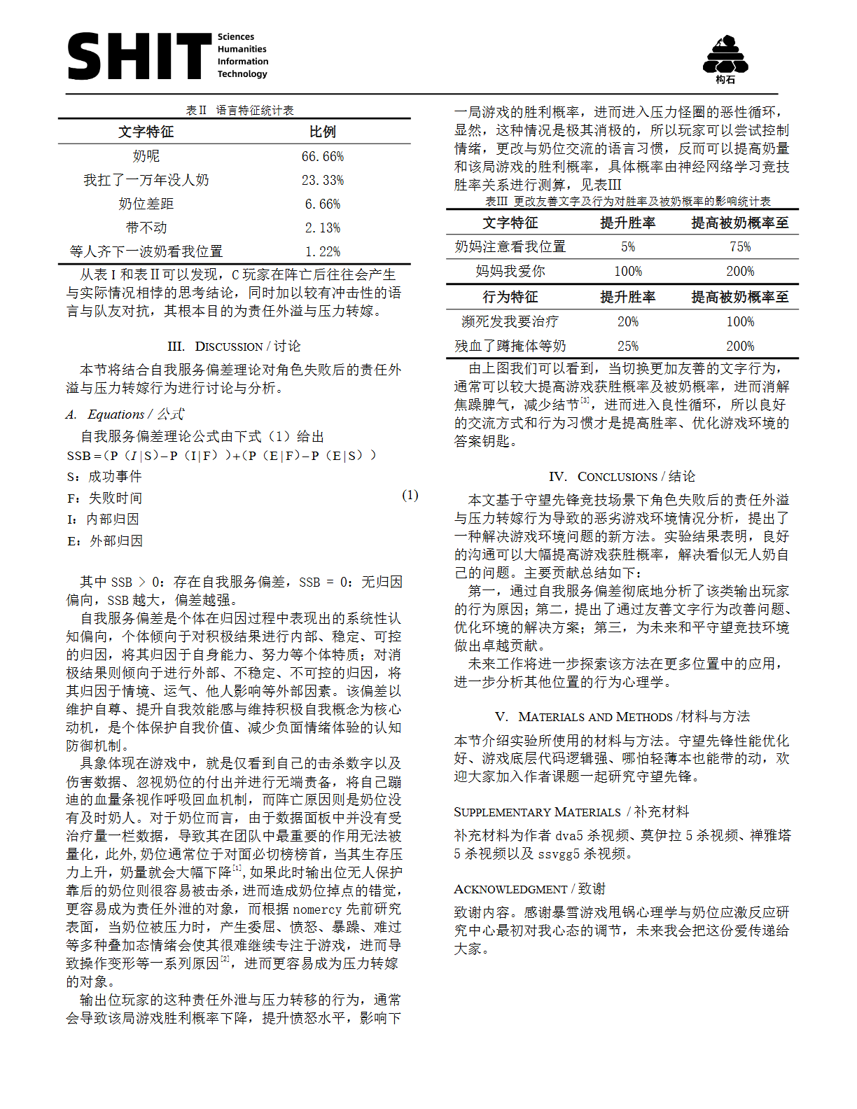
第 1 页
第 1 页
第 2 页
第 2 页
第 3 页
第 3 页
共 3 页 | 文章ID: ca027ff7-932e-450f-9069-a1b2671f7f93 | 🚰 化粪池深度发酵