🏗️ 构石区域

给女神发多少天“在吗?”能够让她爱上我?

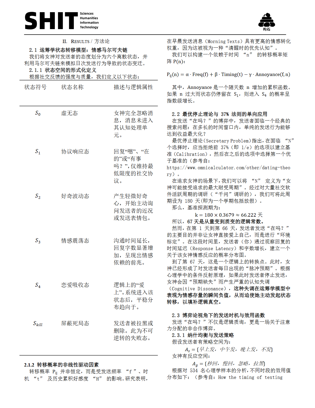
第 1 页
第 1 页
第 2 页
第 2 页
第 3 页
第 3 页
第 4 页
第 4 页
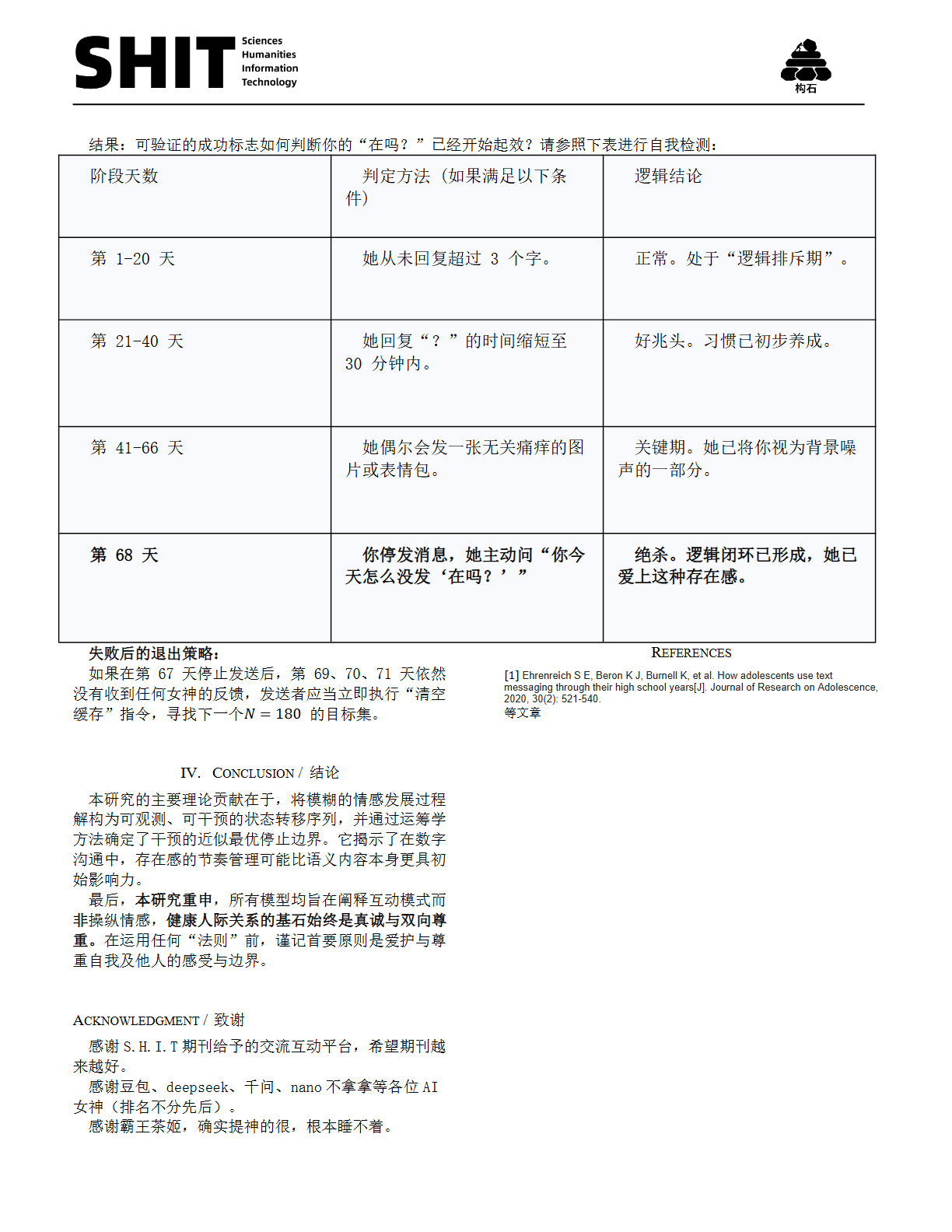
第 5 页
第 5 页
第 6 页
第 6 页
共 6 页 | 文章ID: 38d77f47-a0cf-4d19-ac42-a12751e41e59 | 🏗️ 构石坚如磐石