🏗️ 构石区域

中国青年虚无主义体验的形成机制与生命意义重建路径研究

第 1 页
第 1 页
第 2 页
第 2 页
第 3 页
第 3 页
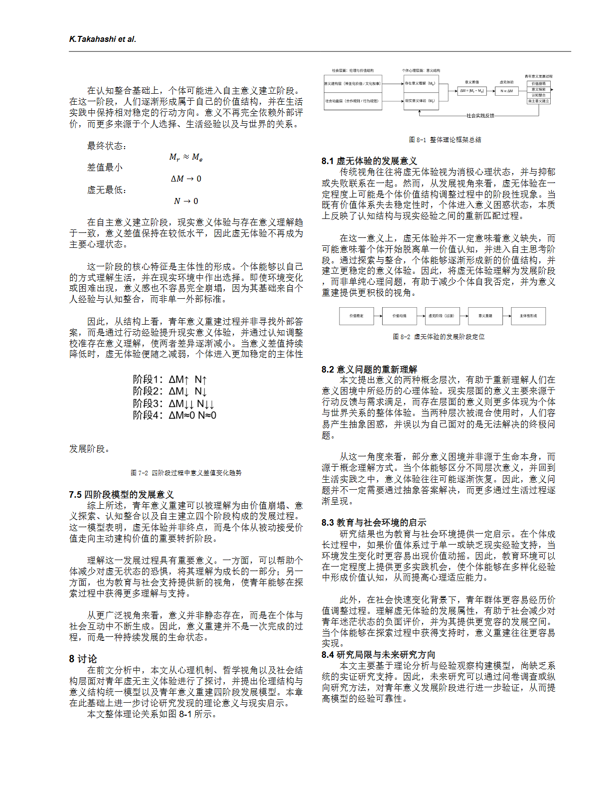
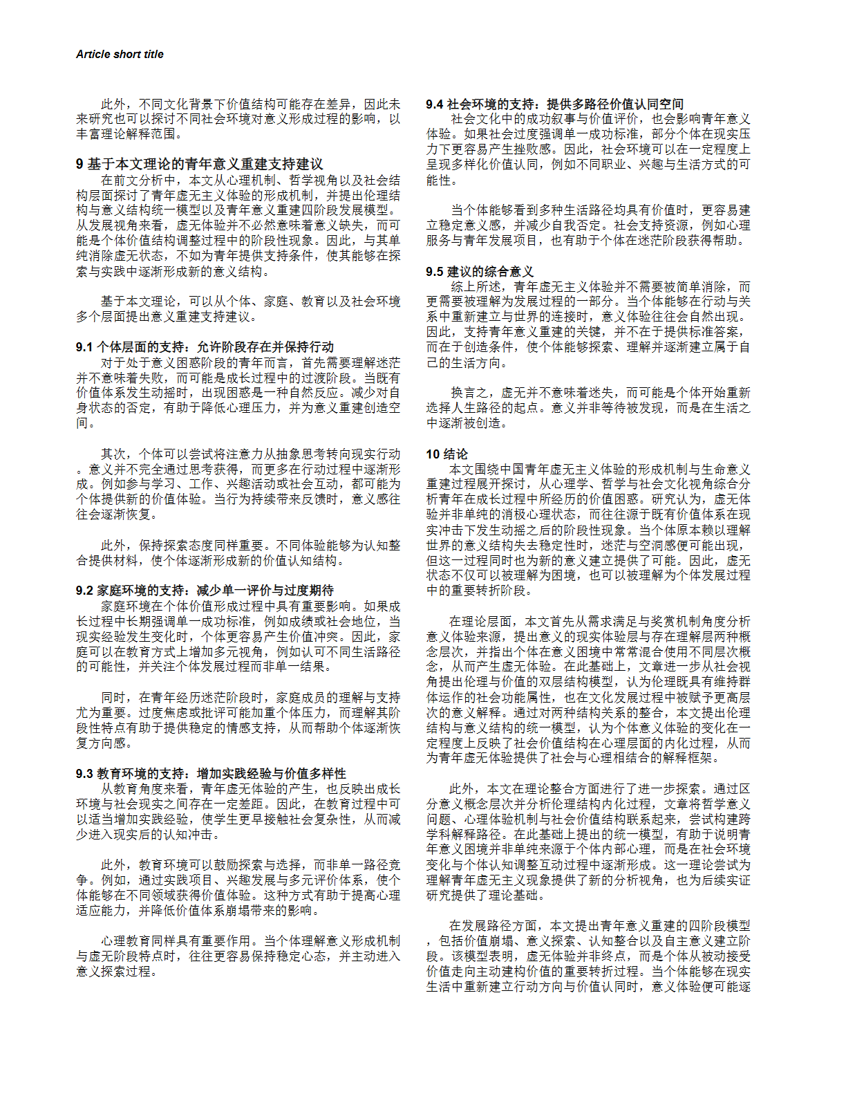
第 4 页
第 4 页
第 5 页
第 5 页
第 6 页
第 6 页
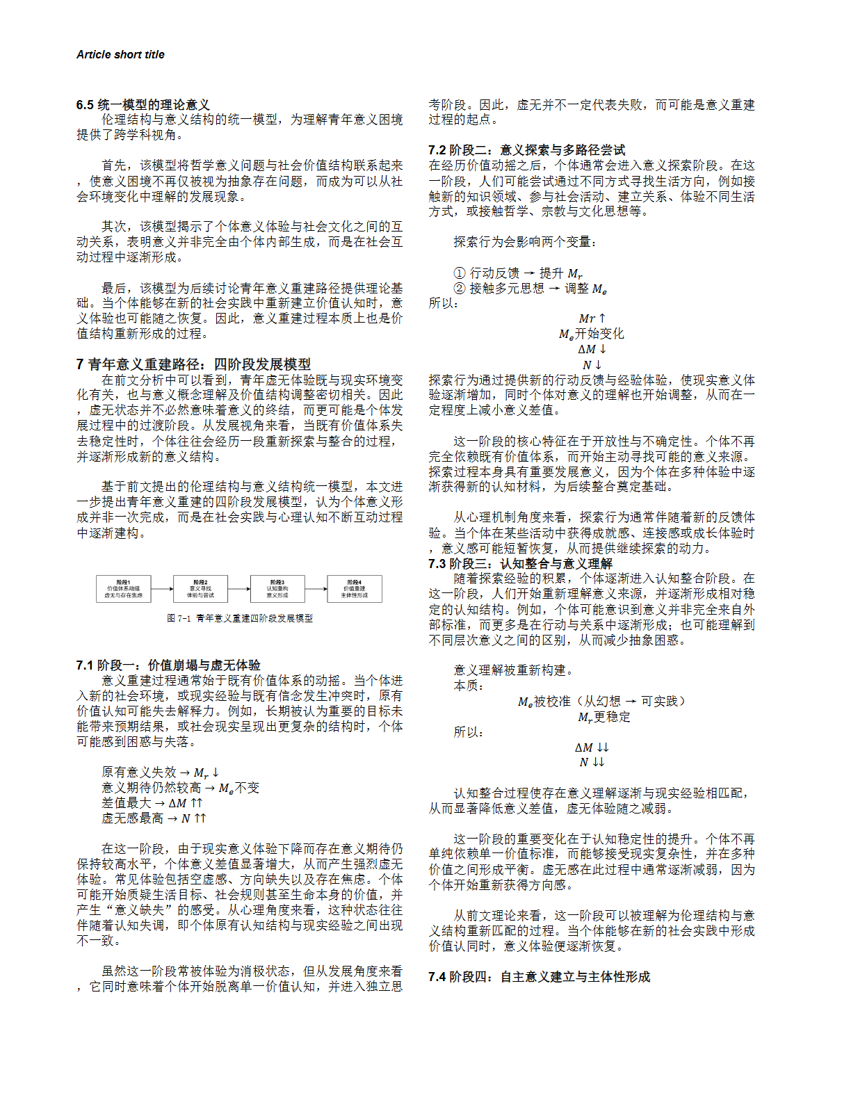
第 7 页
第 7 页
第 8 页
第 8 页
第 9 页
第 9 页
第 10 页
第 10 页
共 10 页 | 文章ID: 7bce9b92-88ef-4f58-ad9b-e84850799939 | 🏗️ 构石坚如磐石