🏗️ 构石区域

论三角洲中“堵桥者被咒杀双亲”与打瓦里“找妈妈”的本体论对冲

第 1 页
第 1 页
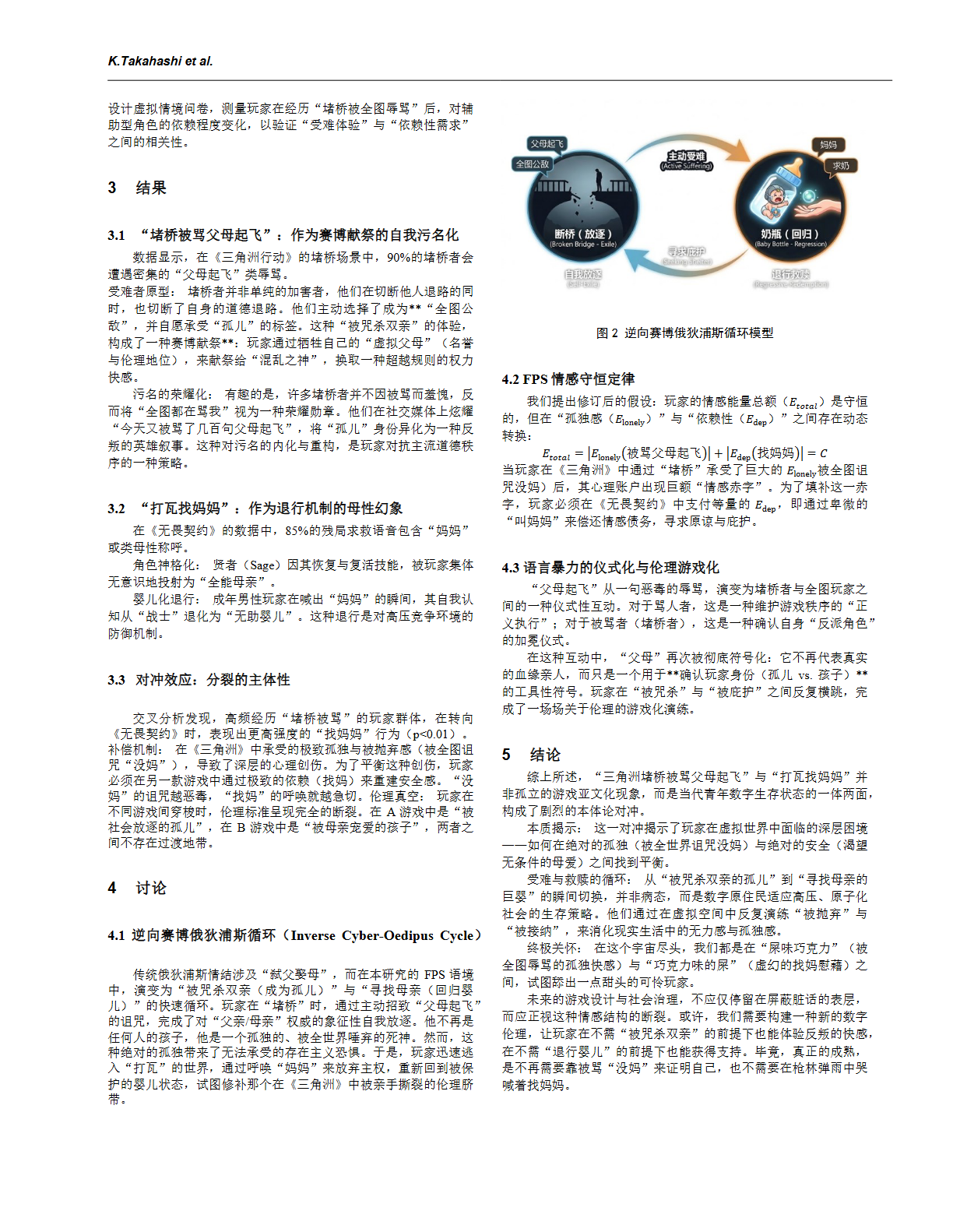
第 2 页
第 2 页
第 3 页
第 3 页
共 3 页 | 文章ID: 823b64d9-94cc-4d65-b3f7-8277d8f74489 | 🏗️ 构石坚如磐石