🏗️ 构石区域

拒绝当舔狗!首次异性约会操作指南:基于社会 心理学、博弈论与沟通策略的跨学科实证研究

作者: Thejiang
提交时间: 2026/3/2
分类: 纯享整活
第 1 页
第 1 页
第 2 页
第 2 页
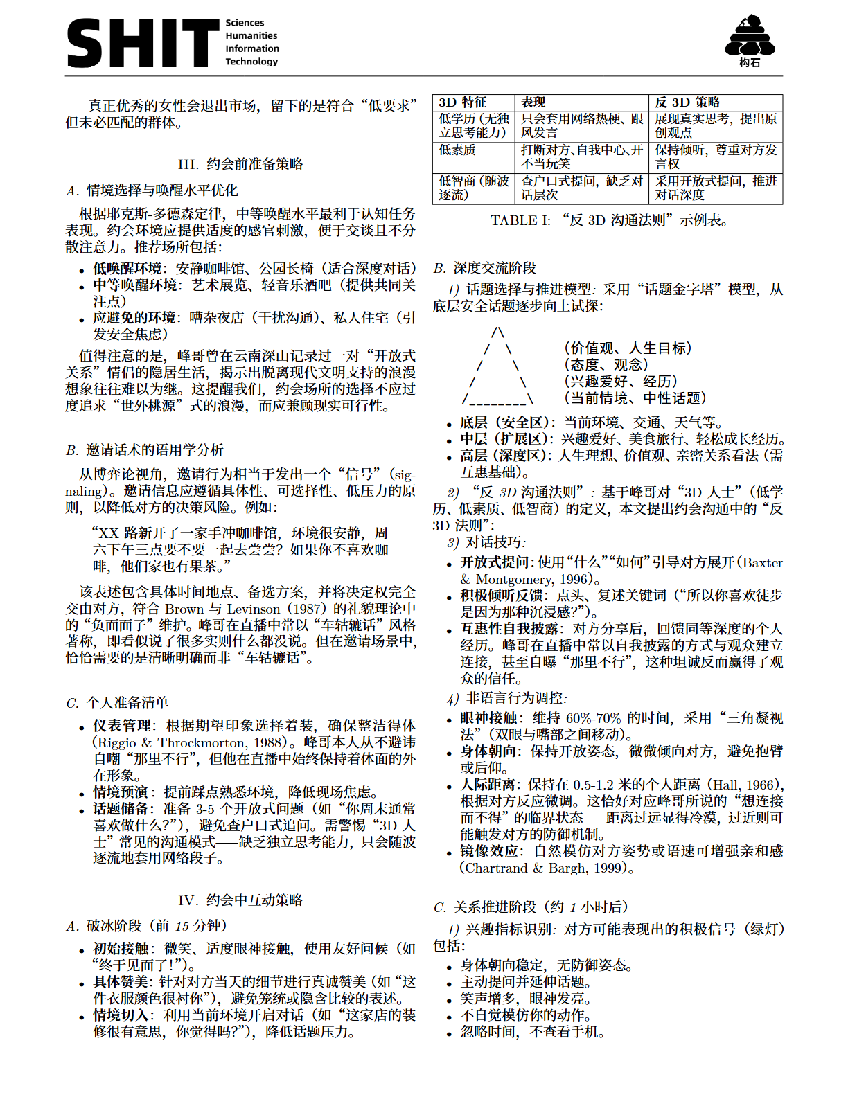
第 3 页
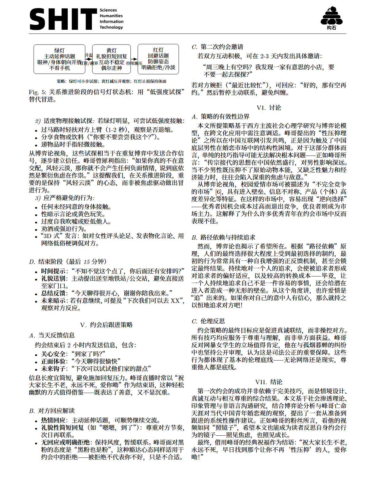
第 3 页
第 4 页
第 4 页
第 5 页
第 5 页
共 5 页 | 文章ID: d604b780-24af-482f-baa8-17e986869b8c | 🏗️ 构石坚如磐石